新疆维吾尔自治区人民政府网
喀什地区行政公署
喀什市人民政府网
无障碍
登录
注册
首页
政务动态
政务公开
政务服务
政民互动
营商环境
搜索
智能推荐
首页
/
政务公开
/
公示公告
b8f65d2db6b344f1b8b23c8c62f8775b
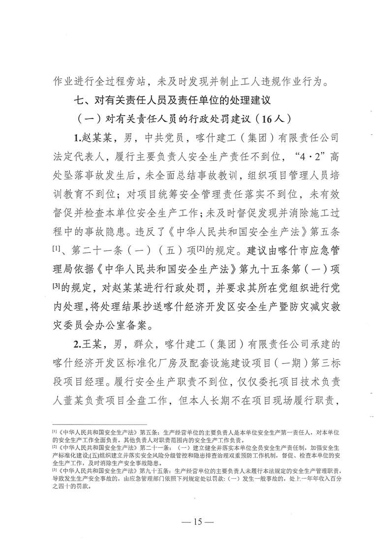
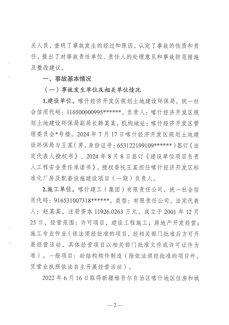
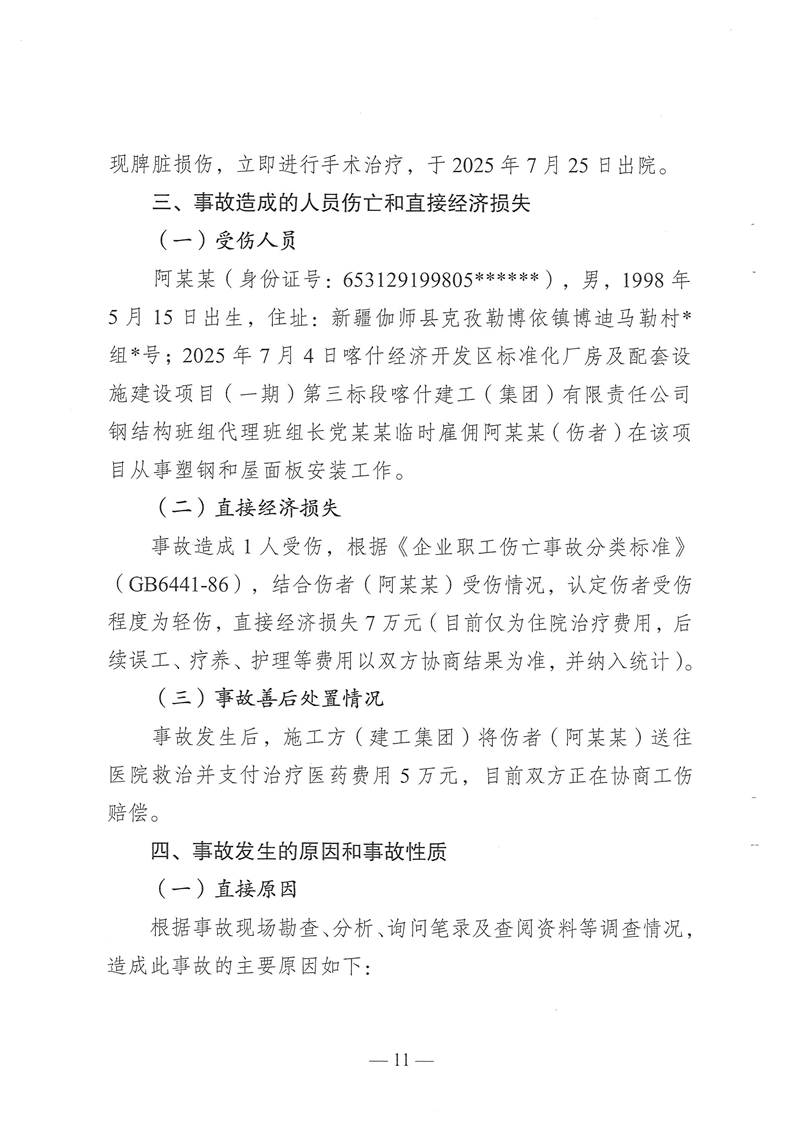
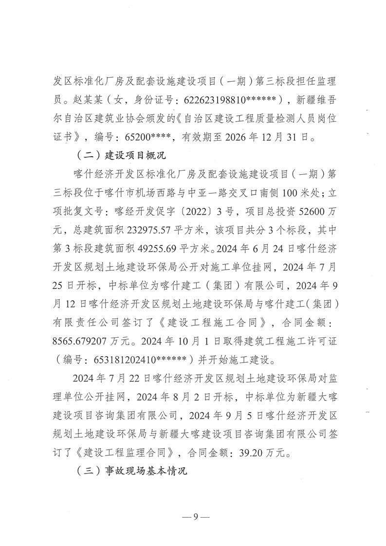
喀什经济开发区标准化厂房及配套设施建设项目(一期)第三标段“7·6”一般高处坠落事故调查报告
喀什经济开发区标准化厂房及配套设施建设项目(一期)第三标段“7·6”一般高处坠落事故调查报告
2026-04-24 12:36
规土局
当前位置:
推荐新闻
发布时间:
来源:
【字体:
大
中
小
】
打印
责任编辑:
相关新闻